ITCOW牛新网 11月14日消息,国产GPU企业摩尔线程智能科技(北京)股份有限公司今日发布首次公开发行股票并在科创板上市招股意向书,计划于11月24日进行股票申购,股票代码“688795”。若成功上市,摩尔线程有望成为国内首家以GPU为主营业务的科创板上市公司。

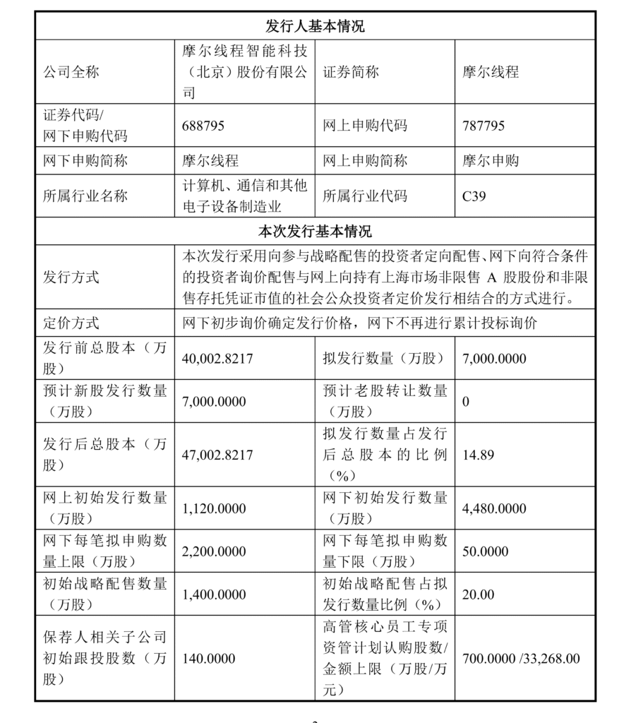
据了解,摩尔线程本次拟公开发行7000万股股份,占发行后总股本的14.89%。公司已于2025年9月26日通过上交所上市委员会审核,初步询价日定为11月19日。此次IPO被视为国产GPU企业对接资本市场的重要尝试,有望为行业技术研发注入新动力。


财务数据显示,摩尔线程近年营收实现快速增长。2025年上半年公司营收达7.02亿元,已超过2022年至2024年三年营收总和,但同期归母净利润仍为-2.71亿元。公司预测最早将于2027年实现合并报表盈利,反映出GPU行业技术研发投入大、回报周期长的特点。
作为国内GPU领域的重要参与者,摩尔线程自2020年成立以来已推出四代GPU架构,产品覆盖AI智算、云计算和个人智算等高算力应用场景。业内分析认为,随着人工智能、数字孪生等技术的快速发展,高性能计算需求持续增长,国产GPU企业迎来重要发展机遇。

据招股书披露,此次IPO募集资金将主要用于GPU芯片研发及产业化项目。
随着摩尔线程上市进程的推进,国产GPU行业有望获得更多市场关注和资源支持,加速技术突破和生态建设。未来,随着产品迭代和市场拓展,摩尔线程有望在国产GPU市场占据更重要的位置。