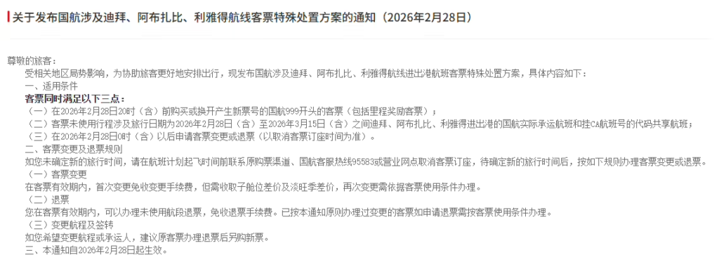
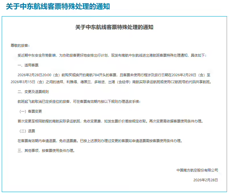
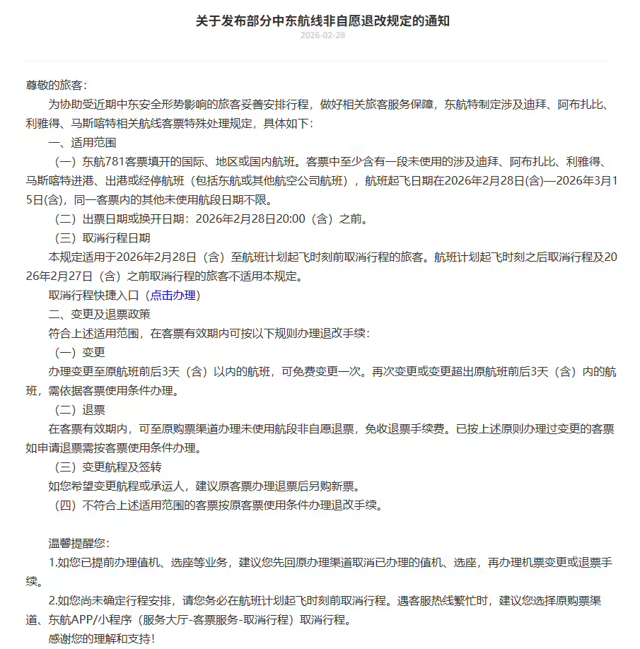
ITCOW牛新网 3月1日消息,受中东地区安全形势急剧变化影响,中国国际航空、东方航空、南方航空等多家航司于2月28日晚间紧急发布涉及中东航线的客票特殊处理规定,允许符合条件的旅客免费退票或改签。与此同时,携程、同程旅行等在线旅游平台(OTA)也迅速启动应急保障机制,为受影响的酒店及旅游度假订单提供兜底保障。

据ITCOW牛新网了解,此次航司退改政策主要覆盖2月28日至3月15日期间涉及迪拜、阿布扎比、利雅得、德黑兰等中东主要城市的进出港航班。国航、东航、南航均明确,在2月28日20时前出票且符合行程条件的客票,可免收退票手续费或首次变更手续费。东航特别指出,旅客可免费变更至原航班前后3天内的航班,超出此范围则需按原客票使用条件办理。


在OTA方面,携程宣布针对2月28日17时前预订的涉及中东14国(包括伊朗、以色列、阿联酋等)且出行日期在2月28日至3月5日的酒店订单,平台将联合商家承担退订损失。同程旅行也启动了类似保障,并特别强调其商旅板块已在迪拜设立地面服务小组,为滞留人员提供食宿协助。携程还表示,对于因航班取消无法出行或滞留的旅游度假产品用户,将启动“重大灾害旅游体验保障金”进行补贴。