ITCOW牛新网 3月23日消息,北京市市场监管局联合市商务局、市文化和旅游局依法约谈携程、去哪儿网、高德、京东、淘宝闪购、美团、飞猪旅行、同程旅行、途家民宿、小猪民宿、抖音、快手等十二家平台企业,集中通报了平台“内卷式”竞争综合整治行动中发现的第一批典型问题,并向相关平台送达《行政告诫书》。

此次通报的问题主要聚焦于侵害商家自主经营权、设置不合理规则、虚假宣传行为以及合规管理体系存在短板四大方面。其中,淘宝闪购因擅自修改商家价格导致“羊肉串套餐实收2.58元”以及携程“自动跟价”剥夺酒店定价权等案例被列为典型。

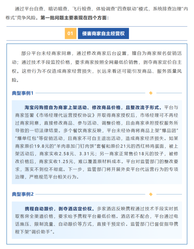
据ITCOW牛新网了解,在侵害商家自主经营权方面,监管部门指出部分平台存在未经商家同意擅自修改后台设置、强制报名促销活动等行为。淘宝闪购被点名批评其市场经理利用《代运营授权协议》漏洞,在商家不知情的情况下将原价19.8元的羊肉串套餐修改为实收2.58元,导致商家难以覆盖成本且整改流于形式。携程则因通过“调价助手”等技术手段实时抓取全渠道价格,强制要求酒店给予最低价,并对不配合商家采取限流施压,被责令下架相关功能。

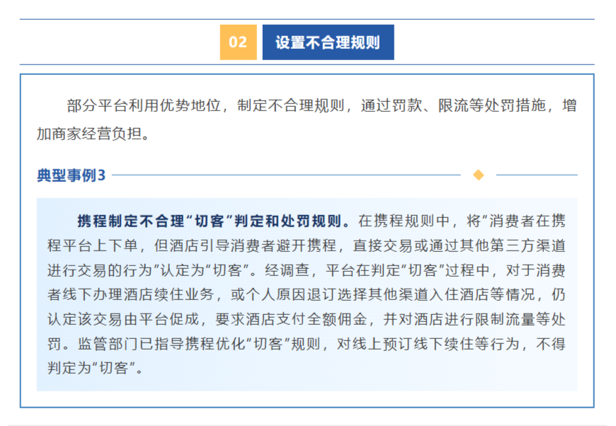
在规则设置方面,携程制定的不合理“切客”判定规则引发争议。监管部门指出,平台将消费者线下续住或个人原因退订后选择其他渠道入住的行为也认定为“切客”,并处以全额佣金扣罚和限流,严重增加了商家负担,已指导其优化规则。

虚假宣传行为同样被重点通报。去哪儿网等第三方火车票销售平台因将12306官方免费候补服务包装为付费“加速包”或“双通道”权益进行误导性宣传被要求整改。携程的“大拇指”标识因与真实服务水平无关涉嫌误导消费者,高德则因“百亿补贴”活动结束后标识未及时更新,均被指导取消或整改。
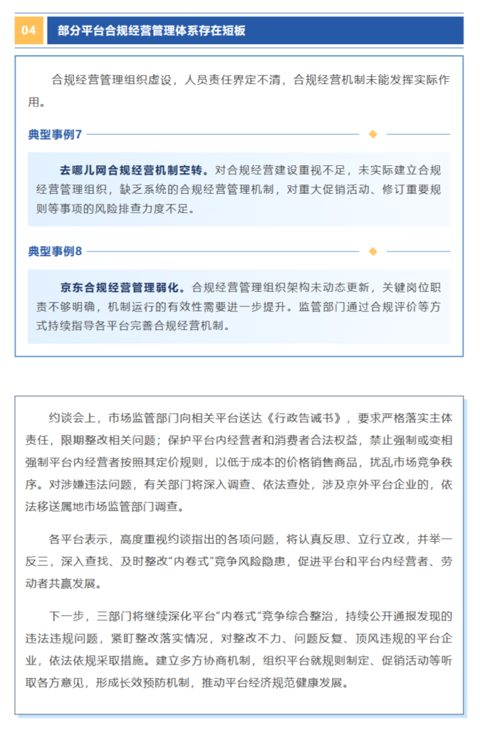
此外,去哪儿网和京东因合规经营管理组织虚设、机制空转或弱化等问题被通报。约谈会上,各平台表示将立行立改。监管部门下一步将紧盯整改落实,对整改不力、顶风违规的平台依法依规采取措施。
